请登录 免费注册
分享
  • 微信
  • 新浪微博
  • 人人网
  • QQ空间
  • 开心网
  • 豆瓣
会员服务
进取版 标准版 尊贵版
| 设为首页 | 收藏 | 导航 | 帮助
产品 资讯
请输入产品名称
JUKI贴片机 单极霍尔开关 pcb设备 全方位海绵 无感电容 电源供应 MDD72-16N1B-IXYS二极管
关注微信随身推
首页 电子商城 专题报道 资料中心 成功案例
词多 效果好 就选易搜宝!
北京捷拓紫荆科技有限公司
新增产品 | 公司简介
注册时间:2005-11-01
联系人:
电话:
Email:
首页 公司简介 产品目录 公司新闻 技术文章 资料下载 成功案例 人才招聘 荣誉证书 联系我们

产品目录

晶闸管
HITACHI日立IGBT模块
GTR(达林顿)及场效应模块系列Darlington (GRT) and field effect module series
场效应模块MOSFET(MITSUBISHI、IR.、FUJI、SANREX、IXYS、三菱、西门子、西门康)
摩托罗拉GTR模块 MOTOROLA GTR module
西门康GTR模块 XiMenKang GTR module
东芝GTR(达林顿)模块 Toshiba GTR (darlington) module
三社GTR(达林顿)模块 SanRex GTR (darlington) module
日本三垦GTR(达林顿)模块 Sanken GTR (darlington) module
富士GTR(达林顿)模块 Fuji GTR (darlington) module
PRX厂家GTR(达林顿)模块 GTR PRX manufacturer (darlington) module
日本三菱GTR(达林顿)模块 Japan's mitsubishi GTR (darlington) module
IGBT模块系列 Series of IGBT module
英飞凌IGBT功率模块Infineon IGBT power module
优派克IGBT功率模块EUPECIGBT power module
西门子IGBT功率模块Siemens IGBT power module
ABB厂家IGBT功率模块
西门康IGBT模块 XiMenKang IGBT module
日本三垦IGBT模块 Sanken IGBT module
东芝IGBT高速型、东芝IGBT低导通压降型Toshiba IGBT type high-speed, Toshiba IGBT type low conduction voltage drop
富士IGBT模块\大功率IGBT模块 Fuji IGBT module, high power IGBT modules
日本三社厂家IGBT模块 Japan's SanRex IGBT module
三菱IGBT模块+单管IGBT Mitsubishi IGBT modules + single-tube IGBT
智能IGBT、IPM、PIM系列 Intelligent, IGBT, IPM, PIM series
东芝IPM功率模块Toshiba power module IPM
富士IPM功率模块Fuji IPM power module
三菱IPM功率模块
三菱智能IGBT功率模块Mitsubishi IGBT intelligent power module
整流桥系列 Series rectifier bridge
富士整流桥模块
普通整流二极管及快恢复二极管模块系列 Ordinary series rectifier diodes, fast recovery diode module
富士整流二极管
三菱整流二极管
可控硅模块系列 Series thyristor modules
IXYS可控硅模块IXYS thyristor modules
东芝可控硅模块Toshiba thyristor modules
富士厂家可控硅Fuji factory SCR
优派克可控硅模块Optimal parker thyristor modules
西门康可控硅模块XiMenKang thyristor modules
IR厂家可控硅模块IR manufacturer thyristor modules
SanRex日本三社厂家可控硅模块SanRex Japan three clubs thyristor module manufacturer
POWERSEM厂家可控硅模块POWERSEM thyristor module manufacturer
日本国际电子公司可控硅模块The Japan international electronics thyristor modules
三菱可控硅模块Mitsubishi thyristor modules
电子元器件、材料代理 Electronic components, materials agent
各进口品牌驱动电路、三菱智能模块IPM配套专用插座、光耦系列All import brand drive circuit, intelligent module IPM of mitsubishi s
电源模块系列 Power supply module series
进口电流电压传感器 To import the current voltage sensor
首页 >>> 技术文章 >

技术文章

可控硅控制电路有什么用?

可控硅(Silicon Controlled Rectifier) 简称SCR,是一种大功率电器元件,也称晶闸管。它具有体积小、效率高、寿命长等优点。在自动控制系统中,可作为大功率驱动器件,实现用小功率控件控制大功率设备。它在交直流电机调速系统、调功系统及随动系统中得到了广泛的应用。目前交流调压器多采用可控硅调压器。今天就让我们来看看可控硅电路:

可控硅调压器电路(一)

可控硅交流调压器由可控整流电路和触发电路两部分组成,二极管D1—D4组成桥式整流电路,双基极二极管T1构成张弛振荡器作为可控硅的同步触发电路。当调压器接上市电后,220V交流电通过负载电阻RL经二极管D1—D4整流,在可控硅SCR的A、K两端形成一个脉动直流电压,该电压由电阻R1降压后作为触发电路的直流电源。在交流电的正半周时,整流电压通过R4、W1对电容C充电。

当充电电压Uc达到单结晶体管T1管的峰值电压Up时,单结晶体管T1由截止变为导通,于是电容C通过T1管的e、b1结和R2迅速放电,结果在R2上获得一个尖脉冲。这个脉冲作为控制信号送到可控硅SCR的控制极, 使可控硅导通。可控硅导通后的管压降很低,一般小于1V,所以张弛振荡器停止工作。当交流电通过零点时,可控硅自关断。当交流电在负半周时,电容C又重新充电,周而复始,便可调整负载RL上的功率了。

可控硅控制电路有什么用?

元器件选择

调压器的调节电位器选用阻值为470KΩ的WH114-1型合成碳膜电位器,这种电位器可以直接焊在电路板上,电阻除R1要用功率为1W的金属膜电阻外,其余的都用功率为1/8W的碳膜电阻。D1—D4选用反向击穿电压大于300V、*大整流电流大于0.3A的硅整流二极管。SCR选用正向与反向电压大于300V、额定平均电流大于1A的可控硅整流器件,如国产3CT系列。

可控硅调压器电路(二)

在很多使用交流电源的负载中,需要完成调光、调温等功能,要求交流电源能平稳地调节电压。这一路电路是一种筒单交流调压器,可代替普通交流调压器,体积小、重量轻、控制方便。

工作原理:电源经电阻R,和电位器W 向电容C充电。当电容上的电成送到手定值时尧通过二极管D和可控硅控制极,使可控硅触发导通,电流流经负载,可控硅导通后。触发电路被短接。在交流电压为零时,可控硅又自动断开,而后触发电路中电容C再次充电,使可控硅再次导通。改变电容的容量和w阻值。可增大或减小导通角,使输出电压升高或降低。从而起到调压之目的。

可控硅的反向电压由电源电压来定:电流参数由负载Rr 婴求来定。

可控硅控制电路有什么用?

可控硅调压器电路(三)

本图介绍的温度控制器,具有SB260取材方便、性能可靠等特点,可用于种子催 芽、食用菌培养、幼畜饲养及禽蛋卵化等方面的温度控制,也可用于控制电热毯、小功 率电暖器等家用电器。

可控硅控制电路有什么用?

工作原理:

220V交流电压经Cl降压、VD,和VD。整流、C2滤波及VS稳压后,一路作为IC(TL431型三端稳压集成电路)的输入直流电压;另一路经RT、R3和RP分压后,为IC提供控制电压。在被测温度低于RP的设定温度时,NTC502型负温度系数热敏电阻器Rr的电阻值较 大,IC的控制电压高于其开启电压,IC导通,使LED点亮,VS受触发而导通,电热器 EH通电开始加热。随着温度的不断上升,Rr的电阻值逐渐减小,同时IC的控制电压也随之下降。当被测温度高于设定温度时,IC截止,使LED熄灭,VS关断,EH断电而停止加热。随后温度又开始缓慢下降,当被测温度低于设定温度时,IC又导通,EH又开始通电加热。如此循环不止,将被测温度控制在设定的范围内。

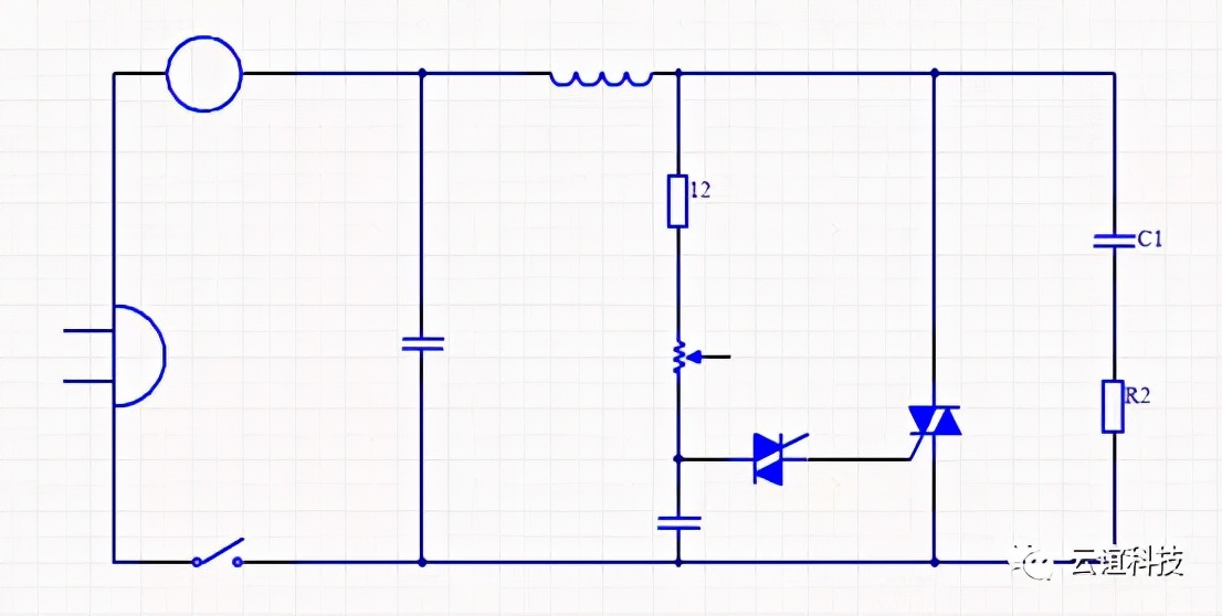
可控硅调压器电路(四)

一般书刊介绍的大功率可控硅触发电路都比较复杂,而且有些元件难以购买。笔者仅花几元钱制作的触发电路已成功触发100A以上的可控硅模块,用于工业淬火炉上调节380V电压,又装一套用于大功率鼓风机作无级调速用,效果非常好。本电路也可用作调节220V交流供电的用电器。

可控硅控制电路有什么用?

将两只单向可控硅SCRl、SCR2反向并联.再将控制板与本触发电路连接,就组成了一个简单实用的大功率无级调速电路。这个电路的独特之处在于可控硅控制极不需外加电源,只要将负载与本电路串联后接通电源,两个控制极与各自的阴极之间便有5V~8V脉动直流电压产生,调节电位器R2即可改变两只可控硅的导通角,增大R2的阻值到一定程度,便可使两个主可控硅阻断,因此R2还可起开关的作用。该电路的另一个特点是两只主可控硅交替导通,一个的正向压降就是另一个的反向压降,因此不存在反向击穿问题。

但当外加电压瞬时超过阻断电压时,SCR1、SCR2会误导通,导通程度由电位器R2决定。SCR3与周围元件构成普通移相触发电路,其原理这里从略。SCR1、SCR2笔者选用的是封装好的可控硅模块(110A/1000V),SCR3选用BTl36,即600V的双向可控 硅。本电路如用于感性负载,应增加R4,C3阻容吸收电路及压敏电阻RV作过压保护,防止负载断开和接通瞬间产生很高的感应电压损坏可控硅。

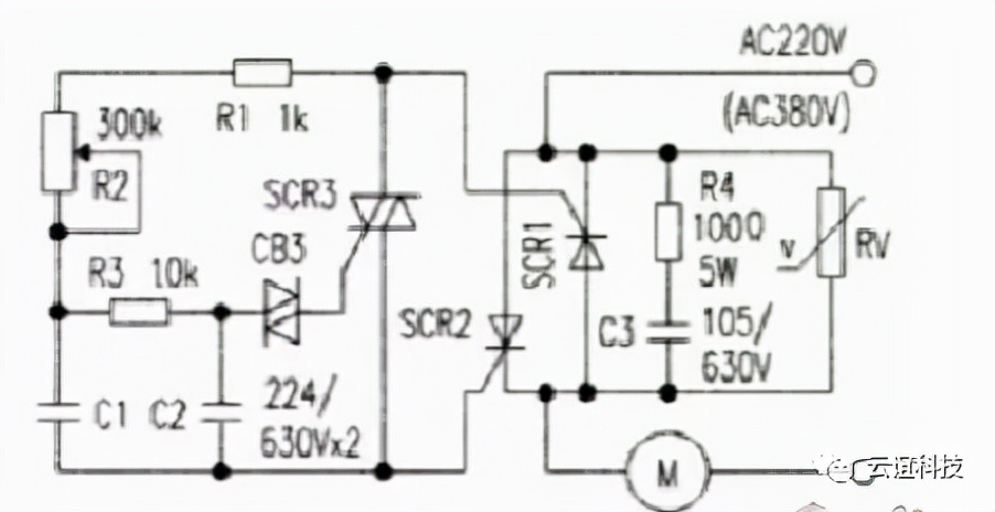
可控硅调压器电路(五)

一种吸尘器使用可控硅元件构成调速电路

可控硅控制电路有什么用?

可控硅调压器电路(六)

这个电路的独特之处在于可控硅控制极不需外加电源。

可控硅控制电路有什么用?

可控硅调压器电路(七)

一种大功率直流电机调速电路。

可控硅控制电路有什么用?

可控硅调压器电路(八)

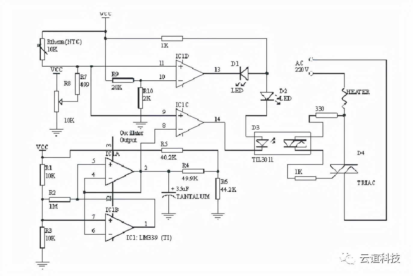
使用一个负温度系数(NTC)的热敏电阻,用如图1a的电路可以用*少的元件、成本和复杂性将温度控制到1℃或更好的精度。该电路 含有保护以防止温度传感器短路或开路,且所有的元器件都是常用件。该控制器是PWM类型的,但它有指数的传递特性,而不是线性的。这个设计是基于一个LM339(四比较器),并包含了温度补偿。由于比较器的温漂会产生的Vos的变化,并导致了振荡器输出改变。然而,在产生工作周期的比较器上,也发生了同样的变化,两者相抵消从而消除了控制器的温漂。该控制器的核心是由IC1a、IC1b和相关元件组成的振荡器。振荡器输出的电压峰值和*小电压值是决定控制器精度的主要因素。

振荡器的输出直接接到产生工作周期的比较器IC1c的输入端。R8决定温度的设置点。R8到Rtherm的分压为产生工作周期的比较器提供 比较电压,比较的输出驱动一个光隔离的双向可控硅驱动器。图所示出的元件参数值的温度系列是25~115℃。D1和D2用于温度传感器错误和工作周期指示。R9和R10设置IC1d的反相端电平,用以检测到温度传感器的开路。

可控硅控制电路有什么用?

该内容是小编转载自网络,仅供学习交流使用,如有侵权,请联系删除。如果你还想了解更多关于电子元器件的相关知识及电子元器件行业实时市场信息,敬请关注微信公众号 【上海衡丽贸易有限公司】主要以代理:铝电解电容、薄膜电容、MOSFET、压敏电阻、保险丝等国产知名品牌元器件。

上一篇:电子行业中的CPU,功率半导体核心IGBT的未来怎么看?
下一篇:国内外车规级IGBT厂商盘点
            
若网站内容侵犯到您的权益,请通过网站上的联系方式及时联系我们修改或删除